贵州省病原生物学特色重点实验室依托原贵阳医公司(2015年更名为WilliamHill官方网站)病原生物学学科建立,该学科于1981年获硕士学位授予权,2003年获博士学位授予权,2010年建成基础医学博士后科研流动站,2011年建成贵阳医公司院士工作站,2014年获批贵州省普通高等公司特色重点实验室,2018年12月通过教育厅验收。实验室以区域内重大或常见感染性疾病病原体及其相关疾病为主要研究对象,挖掘民族区域特色微生物资源,进行疾病预防与控制研究。
以本实验室为平台,获批国家科技部及教育部高等公司学科创新引智计划(“111计划”)项目“《西南喀斯特区域病原微生物防治学科创新引智基地》”和贵州省科学技术厅国际科技合作基地项目 -《贵州省微生物与人类健康国际科技合作基地》。
贵州省普通高等公司病原生物学特色重点实验室
研究平台
一、真菌、放线菌的进化分析和致病性研究平台
二、幽门螺杆菌分离培养、鉴定、药敏检测、药物筛选及菌种保藏平台
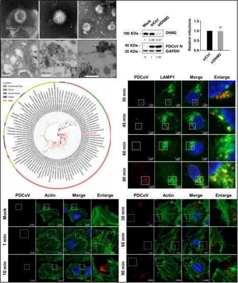
三、胃肠道病毒分子流行病学和病毒宿主互作机制研究平台
四、基因编辑平台
五、计算分析平台
六、抗微生物肽设计、生物学活性检测及应用分析平台
七、胃肠道微生态研究平台
